-
25
2025-04
西藏三亿体育股份有限公司钢波纹管材料集中采购公开招标评标结果公示
发布日期:2025-04-25
点击量:7518公司设备物资部组织对公司钢波纹管材料集中采购公开招标(招标编号:XZTL-CLCG-2025007)进行了开标和评标,经评标委员会综合评审,确定了拟中标候选人,具体情况如下: 项目名称 名次 拟中标候选人单位名称 备注 西藏三亿体育股份有限公司钢波纹管材料集中采购公开招标 1 路拓工程材料衡水有限公司 2 衡水衡通工程材料有限公司 3 西藏若途贸易有限公司 公示期:2025年4月25日至2025年4月27日。 投诉受理单位:西藏三亿体育股份有限公司纪检监察室。 地址:拉萨市夺底路14号三亿体育大厦二楼204室。 电话:0891-6627742
-
18
2025-04
西藏三亿体育股份有限公司钢筋材料集中采购公开招标评标结果公示
发布日期:2025-04-18
点击量:73872025年4月16日,西藏三亿体育股份有限公司组织对西藏三亿体育股份有限公司钢筋材料集中采购公开招标(招标编号:XZTL-CLCG-2025006)进行了开标、评标,经评标委员会综合评审,确定了拟中标候选人,具体情况如下: 项目名称 名次 拟中标候选人单位名称 备注 西藏三亿体育股份有限公司钢筋材料集中采购 公开招标 1 西藏德林商贸有限公司 2 北京元成义和商贸有限公司 3 西藏合壮实业有限公司 公示期:2025年4月18日至2025年4月20日。 投诉受理单位:西藏三亿体育股份有限公司纪检监察室。 地址:拉萨市夺底路14号三亿体育大厦二楼204室。 电话:0891-6902577
-
10
2025-04
西藏三亿体育股份有限公司箱式房集中采购公开招标评标结果公示
发布日期:2025-04-10
点击量:76432025年4月7日,公司设备物资部组织对公司箱式房集中采购公开招标(招标编号:XZTL-CLCG-2025004)进行了开标,2025年4月8日进行了评标,经评标委员会综合评审,确定了拟中标候选人,具体情况如下: 项目名称 名次 拟中标候选人单位名称 备注 西藏三亿体育股份有限公司箱式房集中采购公开招标 1 重庆八通集成房屋有限公司 2 河北佳强节能科技有限公司 3 廊坊华唐彩钢钢结构有限公司 公示期:2025年4月10日至2025年4月12日。 投诉受理单位:西藏三亿体育股份有限公司纪检监察室。 地址:拉萨市夺底路14号三亿体育大厦二楼204室。 电话:0891-6902577
-
10
2025-04
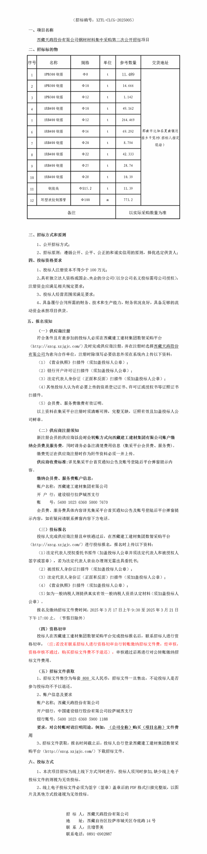
西藏三亿体育股份有限公司钢材材料集中采购第二次公开招标评标结果公示
发布日期:2025-04-10
点击量:73412025年4月7日,公司设备物资部组织对公司钢材材料集中采购第二次公开招标(招标编号:XZTL-CLCG-2025005)进行了开标,2025年4月8日进行了评标,经评标委员会综合评审,确定了拟中标候选人,具体情况如下: 项目名称 名次 拟中标候选人单位名称 备注 西藏三亿体育股份有限公司钢材材料集中采购第二次公开招标 1 西藏德林商贸有限公司 2 西藏若途贸易有限公司 3 北京元成义和商贸有限公司 公示期:2025年4月10日至2025年4月12日。 投诉受理单位:西藏三亿体育股份有限公司纪检监察室。 地址:拉萨市夺底路14号三亿体育大厦二楼204室。 电话:0891-6902577
-
02
2025-04
西藏三亿体育股份有限公司钢波纹管材料集中采购公开招标公告
发布日期:2025-04-02
点击量:7331(招标编号:XZTL-CLCG-2025007) 一、项目名称 西藏三亿体育股份有限公司钢波纹管材料集中采购公开招标项目 二、招标标的物 序号 名称 规格 单位 参考数量 交货地址 1 钢波纹管涵 D=1.0m 米 56.6 索县农村公路加勤乡、江达乡等九条公路项目 (招标人指定现场) 2 钢波纹管涵 D=1.5m 米 678.85 合计 735.35 备注 以实际采购数量为准 三、招标方式和原则 1、公开招标方式; 2、招标原则:遵循公开、公平、公正的和诚实信用的原则,择优选定供货人; 四、投标资格要求 1、投标人注册资本不得少于100万元; 2、具有独立法人资格或国企、央企的分公司(以分公司名义投标需母公司授权),注册资金应满足相关规定要求; 3、投标人经营范围须满足要求; 4、具备履行合同所需的财务、技术和生产能力,财务状况良好,具备足够的流动资金承担项目供货。 五、报名须知 (一)供应商注册 符合条件且有意参加的投标人必须在西藏建工建材集团数智采购平台(http://szcg.xzjgjc.com/)及时完成供应商注册,并在注册时选择西藏三亿体育股份有限公司为意向合作单位,注册时除填写必要信息外须在系统内上传以下资料: (1)《营业执照》扫描件(须加盖投标人公章); (2)银行开户许可证扫描件(须加盖投标人公章); (3)法定代表人身份证(正面和反面)扫描件(须加盖投标人公章); (4)其他投标人认为有必要上传的资质登记证书、许可证或授权书等证照证书扫描件。 (5)会员费、服务费缴费有效证明。 以上资料在集采平台注册时须清晰可辨,完整无缺,证照有效且加盖投标人公司鲜章。 (二)供应商注册须知 新注册会员的供应商以公对公转账方式向西藏建工建材集团有限公司账户缴纳会员费及服务费,同时请务必备注清楚费用信息 (集采平台会员费、服务费)。 缴费凭证在供应商注册时作为附件资料必须一并上传。 供应商收费标准:详见集采平台首页通知公告及账号登陆后平台弹窗提示内容。 缴纳会员费、服务费账户信息: 账户名称:西藏建工建材集团有限公司 开 户 行:建设银行拉萨城西支行 账 号:5400 1023 6360 5000 7670 会员费、服务费具体内容详见集采平台首页通知公告及账号登陆后平台弹窗提示内容,如有疑问请联系弹窗内容下方电话。 (三)投标报名 投标人完成供应商注册且审核通过后,在西藏建工建材集团数智采购平台(http://szcg.xzjgjc.com/)进行投标报名,报名时上传以下资料: (1)法定代表人授权委托书原件(加盖投标人公章并须法定代表人和被授权人签字或签章),若为法定代表人亲自办理则无需出具委托书; (2)被授权人身份证扫描件(须加盖投标人公章); (3)法定代表人身份证(正面和反面)扫描件(须加盖投标人公章); (4)《营业执照》扫描件(须加盖投标人公章); (5)如为一般纳税人则提供真实有效一般纳税人资质认定材料(须加盖投标人公章)。 报名及缴纳招标文件费时间:2025年4月3日上午9:30至2025年4月10日下午17:00止。(节假日除外) (四)资格初审 投标人在西藏建工建材集团数智采购平台完成投标报名后,联系招标人进行资格初审,(注:若没有联系招标人进行资格初审自行转账缴纳招标文件费,经审核,资格审核不通过,购买招标文件费不予退还),审核通过后再进行对公转账缴纳招标文件费用。 (五)招标文件获取 1、招标文件售价为每套 400 元人民币,招标文件一旦售出,不论投标人是否参与投标均不予以退还。 2、账户信息及要求 账户名称;西藏三亿体育股份有限公司 开户银行:中国建设银行股份有限公司拉萨城西支行 银行账号:5400 1023 6360 5900 1188 要求:对公转账时请注明用途,例如:(公司全称)购买(项目名称)文件费用 3、招标文件获取:报名时间截止后,投标人自行登录西藏建工建材集团数智采购平台(http://szcg.xzjgjc.com/)下载招标文件。 六、投标方式 1、本次项目招标为线上线下方式同时进行,投标人须同时参加,缺少线上电子投标文件的则视为无效投标。 2、线上电子投标文件必须为签字(签章)盖章后的PDF格式扫描完整版,以图片及其他方式投递视为无效投标。 招 标 人:西藏三亿体育股份有限公司 地 址:西藏自治区拉萨市城关区夺底路14号 联 系 人:拉姆 联系电话:0891-6902887
-
28
2025-03
西藏三亿体育股份有限公司钢筋材料公开招标招标公告
发布日期:2025-03-28
点击量:7284(招标编号:XZTL-CLCG-2025006) 一、项目名称 西藏三亿体育股份有限公司钢筋材料集中采购公开招标项目 二、招标标的物 序号 名称 规格 单位 参考数量 交货地址 1 钢筋HRB400E Φ6 T 2 西藏自治区 那曲市市内 2 钢筋HRB400E Φ8 T 4 3 钢筋HRB400E Φ10 T 3 4 钢筋HRB400E Φ12 T 12 5 钢筋HRB400E Φ14 T 12 6 钢筋HRB400E Φ16 T 12 7 钢筋HRB400E Φ18 T 12 8 圆钢HPB300 Φ8 T 240 合计 297 备注 以实际采购数量为准 三、招标方式和原则 1、公开招标方式; 2、招标原则:遵循公开、公平、公正的和诚实信用的原则,择优选定供货人; 四、投标资格要求 1、投标人注册资本不得少于100万元; 2、具有独立法人资格或国企、央企的分公司(以分公司名义投标需母公司授权),注册资金应满足相关规定要求; 3、投标人经营范围须满足要求; 4、具备履行合同所需的财务、技术和生产能力,财务状况良好,具备足够的流动资金承担项目供货。 五、报名须知 (一)供应商注册(已注册成功的可直接登录平台投标报名) 符合条件且有意参加的投标人必须在西藏建工建材集团数智采购平台(http://szcg.xzjgjc.com/)及时完成供应商注册,并在注册时选择西藏三亿体育股份有限公司为意向合作单位,注册时除填写必要信息外须在系统内上传以下资料: (1)《营业执照》扫描件(须加盖投标人公章); (2)银行开户许可证扫描件(须加盖投标人公章); (3)法定代表人身份证(正面和反面)扫描件(须加盖投标人公章); (4)其他投标人认为有必要上传的资质登记证书、许可证或授权书等证照证书扫描件。 以上资料在集采平台注册时须清晰可辨,完整无缺,证照有效且加盖投标人公司鲜章。 (二)供应商注册须知 愿意加入西藏建工建材集团数智采购平台供应商库并且有意愿投标的的企业,需缴纳平台会员费及服务费,各供应商缴费时务必备注清楚缴费信息 (集采平台会员费、服务费)与缴费单位信息,注册时在相应位置上传缴费凭证以及相应资审文件成为新供应商。 供应商入驻平台收费标准及缴费账户信息:具体内容详见集采平台首页通知公告及平台弹窗提示。 账户名称:西藏建工建材集团有限公司 开 户 行:建设银行拉萨城西支行 账 号:5400 1023 6360 5000 7670 (三)投标报名 投标人完成供应商注册且审核通过后,在西藏建工建材集团数智采购平台(http://szcg.xzjgjc.com/)进行投标报名,报名时上传以下资料: (1)法定代表人授权委托书原件(加盖投标人公章并须法定代表人和被授权人签字或签章),若为法定代表人亲自办理则无需出具委托书; (2)被授权人身份证扫描件(须加盖投标人公章); (3)法定代表人身份证(正面和反面)扫描件(须加盖投标人公章); (4)《营业执照》扫描件(须加盖投标人公章); (5)如为一般纳税人则提供真实有效一般纳税人资质认定材料(须加盖投标人公章)。 报名及缴纳招标文件费时间:2025年3月28日上午9:30至2025年4月3日下午17:30止。(节假日除外) (四)资格初审 投标人在西藏建工建材集团数智采购平台完成投标报名后,联系招标人进行资格初审,(注:若没有联系招标人进行资格初审自行转账缴纳招标文件费,经审核,资格审核不通过,购买招标文件费不予退还),审核通过后再进行对公转账缴纳招标文件费用。 (五)招标文件获取 招标文件售价为每套 400 元人民币,招标文件一旦售出,不论投标人是否参与投标均不予以退还。 账户信息及要求 账户名称;西藏三亿体育股份有限公司 开户银行:中国建设银行股份有限公司拉萨城西支行 银行账号:54001023636059001188 要求:对公转账时请注明用途,例如:(公司全称)购买(项目名称)文件费用 3、招标文件获取:报名时间截止后,投标人自行登录西藏建工建材集团数智采购平台(http://szcg.xzjgjc.com/)下载招标文件。 六、投标方式 1、本次项目招标为线上线下方式同时进行,投标人须同时参加,缺少线上电子投标文件的则视为无效投标。 2、线上电子投标文件必须为签字盖章后的PDF格式扫描完整版,以图片及其他方式投递视为无效投标。 招 标 人:西藏三亿体育股份有限公司 地 址:西藏自治区拉萨市城关区夺底路14号 联 系 人:成 凤 联系电话:0891-6902887
-
18
2025-03
-
17
2025-03





